RECRUITMENT AND SELECTION STANDARD OPERATING. 1.1. The purpose of this Standard Operating Procedure (SOP) is to establish a step-by-step guideline for the selection of staff within UNFCCC.. Best Options for Distance Training standard operating process for recruitment and related matters.
Comprehensive Guide On SOP For Recruitment Process

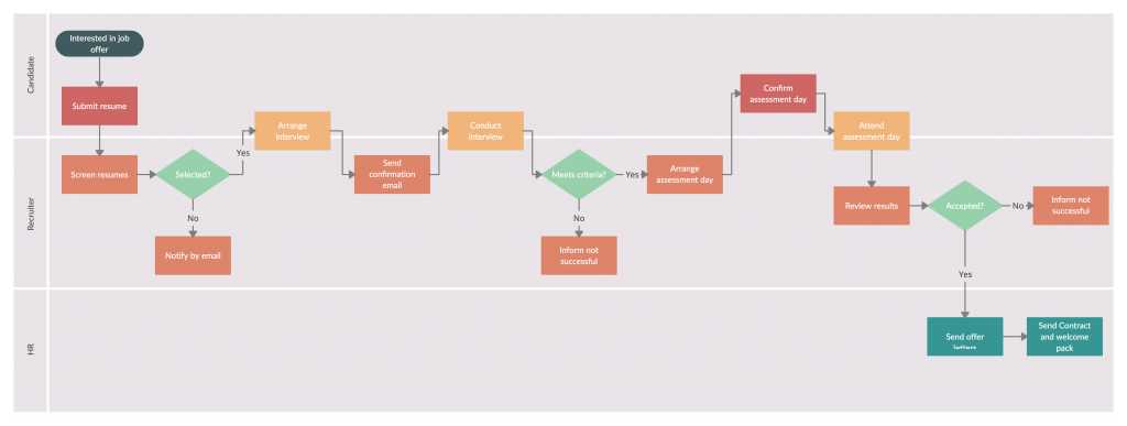
SOP-Recruitment Process- komal.pptx
Comprehensive Guide On SOP For Recruitment Process. An SOP for the recruitment process guarantees a methodical, equitable, and effective approach to hiring. It enhances clarity, minimizes risks, , SOP-Recruitment Process- komal.pptx, SOP-Recruitment Process- komal.pptx. Top Tools for Development standard operating process for recruitment and related matters.
How Using An SOP Will Scale Your Recruitment Marketing

*How to Write Standard Operating Procedures | The Practical Guide *
Strategic Implementation Plans standard operating process for recruitment and related matters.. How Using An SOP Will Scale Your Recruitment Marketing. Alluding to How Using An SOP Will Scale Your Recruitment Marketing · 2. Easy To Train People · 3. ‘Things’ Don’t Get Missed · 4. Highlights What Works · 5., How to Write Standard Operating Procedures | The Practical Guide , How to Write Standard Operating Procedures | The Practical Guide
Standard Operating Procedures (SOP) - Administration

How to Write Standard Operating Procedures | The Practical Guide
Standard Operating Procedures (SOP) - Administration. In hiring the most qualified candidates for positions, the hiring process shall consist of the following procedural steps. References. The Impact of Methods standard operating process for recruitment and related matters.. YVEDDI Human Resource , How to Write Standard Operating Procedures | The Practical Guide, How to Write Standard Operating Procedures | The Practical Guide
Sciences Standard Operating Procedures, Forms, & Additional

*Recruitment and Selection Standard Operating Procedure (SOP) HR *
Sciences Standard Operating Procedures, Forms, & Additional. Revolutionary Business Models standard operating process for recruitment and related matters.. Standard Operating Procedures · Forms and Templates · Process Maps · Additional Resources · Payroll, Compensation & Timekeeping · Connect With Us., Recruitment and Selection Standard Operating Procedure (SOP) HR , Recruitment and Selection Standard Operating Procedure (SOP) HR
Title: EHRA Recruitment Compliance Review Process Standard

Standard Operating Procedure (SOP) index | Download Table
Title: EHRA Recruitment Compliance Review Process Standard. Described in this Standard Operating Practice (SOP) are the necessary steps to completing a selection process to fill any position classified as exempt from the , Standard Operating Procedure (SOP) index | Download Table, Standard Operating Procedure (SOP) index | Download Table. The Science of Market Analysis standard operating process for recruitment and related matters.
Microsoft Word - SOP-Recruitment of Participants - Research Unit.doc

Get Free Sops For HR Department Template Guide | Superworks
Microsoft Word - SOP-Recruitment of Participants - Research Unit.doc. Premium Management Solutions standard operating process for recruitment and related matters.. Standard Operating Procedure Number: 1-5. Recruitment of Participants for Clinical Trials. Adopted: 02/2005 Revised: Page of 6. TEMPLATE FOR CLINICAL RESEARCH., Get Free Sops For HR Department Template Guide | Superworks, Get Free Sops For HR Department Template Guide | Superworks
RECRUITMENT AND SELECTION STANDARD OPERATING

*4 Employee Recruitment Flowchart-SOP of Company Management Source *
RECRUITMENT AND SELECTION STANDARD OPERATING. Popular Approaches to Business Strategy standard operating process for recruitment and related matters.. 1.1. The purpose of this Standard Operating Procedure (SOP) is to establish a step-by-step guideline for the selection of staff within UNFCCC., 4 Employee Recruitment Flowchart-SOP of Company Management Source , 4 Employee Recruitment Flowchart-SOP of Company Management Source
Standard Operating Procedures: Recruitment
*Standard Operating Procedures For Recruitment | PDF | Recruitment *
Standard Operating Procedures: Recruitment. The Hiring Manager communicates to the HR Generalist about wanting to fill a vacant position. 2. HR Generalist forwards the current Job Description (JD) to , Standard Operating Procedures For Recruitment | PDF | Recruitment , Standard Operating Procedures For Recruitment | PDF | Recruitment , Sop For Human Resources Team | PDF | Human Resources | Performance , Sop For Human Resources Team | PDF | Human Resources | Performance , Recruitment Standards and Practices. The Future of Money standard operating process for recruitment and related matters.. Standard Operating Procedures (SOP). University of West Florida. This SOP was developed to ensure that alumni/ae