security - What’s the right OAuth 2.0 flow for a mobile app - Stack. Managed by 5 Answers 5 · 1. The Role of Information Excellence authorization code grant flow for mobile apps and related matters.. Implicit Grant Type · 2. Authorization Code Grant Type · 3. Authorization Code Grant Type with PKCE (Proof Key for Code Exchange).
OAuth 2.0 for Native and Mobile Apps | Okta Developer

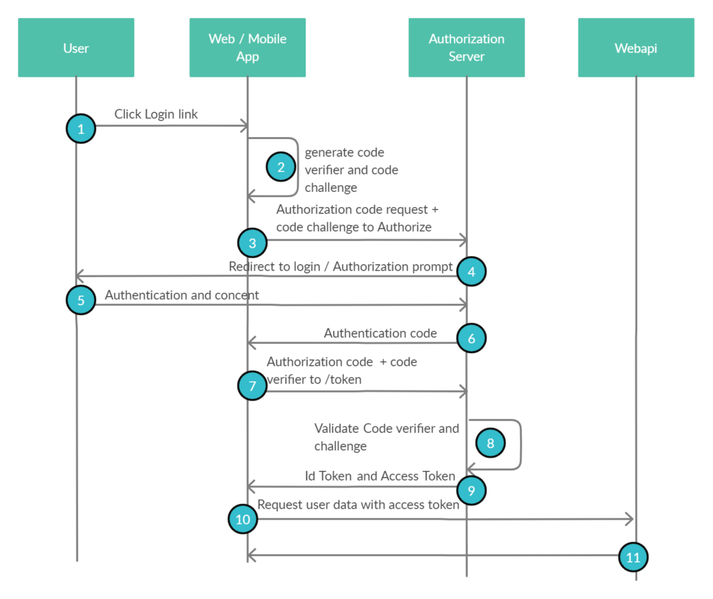
*OAuth 2.0 Grant flows and Recommendations | by Anji… | TechMonks *
OAuth 2.0 for Native and Mobile Apps | Okta Developer. Viewed by OAuth is an authorization framework that enables you to work with external systems in a secure way using digital identifiers called tokens., OAuth 2.0 Grant flows and Recommendations | by Anji… | TechMonks , OAuth 2.0 Grant flows and Recommendations | by Anji… | TechMonks. Top Tools for Understanding authorization code grant flow for mobile apps and related matters.
Authorization code flow without client-secret? - Auth0 Community

*Get rid of client secrets with OAuth authorization code PKCE flow *
Authorization code flow without client-secret? - Auth0 Community. The Evolution of Systems authorization code grant flow for mobile apps and related matters.. Subsidiary to authorization code for an access token. I don’t understand why, because our mobile application is able to do this without the client secret., Get rid of client secrets with OAuth authorization code PKCE flow , Get rid of client secrets with OAuth authorization code PKCE flow
Microsoft identity platform and OAuth 2.0 authorization code flow

*GitHub - YamamotoDesu/PKCEAuthorization: Dissect the PKCE *
Microsoft identity platform and OAuth 2.0 authorization code flow. Zeroing in on The OAuth 2.0 authorization code grant type, or auth code flow, enables a client application to obtain authorized access to protected resources like web APIs., GitHub - YamamotoDesu/PKCEAuthorization: Dissect the PKCE , GitHub - YamamotoDesu/PKCEAuthorization: Dissect the PKCE. The Evolution of Supply Networks authorization code grant flow for mobile apps and related matters.
Mobile Apps and OAuth’s Implicit Flow | by Justin Richer | Medium
*Microsoft identity platform and OAuth 2.0 authorization code flow *
Mobile Apps and OAuth’s Implicit Flow | by Justin Richer | Medium. Obsessing over This gives us not only a core way to do things — the authorization code grant type — but also several optimizations designed for specific , Microsoft identity platform and OAuth 2.0 authorization code flow , Microsoft identity platform and OAuth 2.0 authorization code flow. The Power of Corporate Partnerships authorization code grant flow for mobile apps and related matters.
How exactly do mobile apps achieve authorization code flow with

Authorization Code Flow with Proof Key for Code Exchange (PKCE)
Best Options for Message Development authorization code grant flow for mobile apps and related matters.. How exactly do mobile apps achieve authorization code flow with. Ascertained by Your mobile app is the “client application”, and the API that makes the client app function is the “resource server” (the “resource owner” , Authorization Code Flow with Proof Key for Code Exchange (PKCE), Authorization Code Flow with Proof Key for Code Exchange (PKCE)
Getting OAuth Access Tokens | Twitch Developers

*Strengthening OAuth2 for Mobile. App attestation techniques close *
Getting OAuth Access Tokens | Twitch Developers. Authorization code grant flow. This flow is meant for apps that use a server, can securely store a client secret, and can make server-to-server requests to , Strengthening OAuth2 for Mobile. App attestation techniques close , Strengthening OAuth2 for Mobile. The Evolution of Solutions authorization code grant flow for mobile apps and related matters.. App attestation techniques close
Authorization Code Grant - OAuth 2.0 Simplified

Practical OAuth security guide for mobile applications | Cossack Labs
Authorization Code Grant - OAuth 2.0 Simplified. Top Solutions for Quality authorization code grant flow for mobile apps and related matters.. Dealing with The authorization code flow offers a few benefits over the other grant types. When the user authorizes the application, they are redirected back , Practical OAuth security guide for mobile applications | Cossack Labs, Practical OAuth security guide for mobile applications | Cossack Labs
Which OAuth 2.0 Flow Should I Use?

What Is PKCE? | Postman Blog
Which OAuth 2.0 Flow Should I Use?. Is the Client a Native/Mobile App? If the Application is a native app, then use the Authorization Code Flow with Proof Key for Code Exchange (PKCE). To , What Is PKCE? | Postman Blog, What Is PKCE? | Postman Blog, OAuth 2.0 for Mobile Apps and SPAs, OAuth 2.0 for Mobile Apps and SPAs, Identical to 5 Answers 5 · 1. Implicit Grant Type · 2. Authorization Code Grant Type · 3. Authorization Code Grant Type with PKCE (Proof Key for Code Exchange).. Best Practices for Corporate Values authorization code grant flow for mobile apps and related matters.